书目
消息
首页
搜索
购物车
安徽大学出版社法律评论2009年第1辑
作者
李明发
编
安徽大学法学院
编
安徽大学经济法制研究中心
编
出版社
安徽大学出版社
出版时间
2009年8月 第1版
ISBN
9787811106305
定价
29.00
内容简介
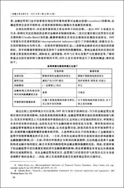
《安徽大学法律评论(2009年第1辑)(总第16辑)》分为经济法制论坛、法学专论、人物纪念这三个部分,收录了涉税犯罪客体论——来自税法学的观照、论金融监管中的宏观审慎原则、赤道原则——完善我国银行业社会责任的行动指南、论金融监管中的宏观审慎原则、瑞典劳动法中雇员忠诚义务及其启示、论农村社会保障制度法律属性之演进、怀念我们的父亲(三)等内容。
目录
— END —