书目
消息
首页
搜索
购物车
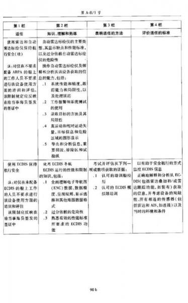
1978年海员培训、发证和值班标准国际公约马尼拉修正案
作者
中华人民共和国海事局
译
出版社
大连海事大学出版社
出版时间
2010年12月 第1版
ISBN
9787563224937
定价
180.00
内容简介
《1978年海员培训、发证和值班标准国际公约马尼拉修正案(中英文对照)》主要内容包括:一、1978年海员培训、发证和值班标准(STCW)国际公约的正文;二、2010年马尼拉外交大会通过的最终文件,包括最终文件正文,其所附的STCW公约附则修正案、STCW规则修正案和外交大会通过的19项决议。
目录
— END —