书目

地理课堂学习动力论

内容简介

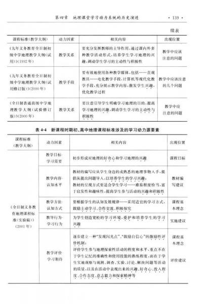
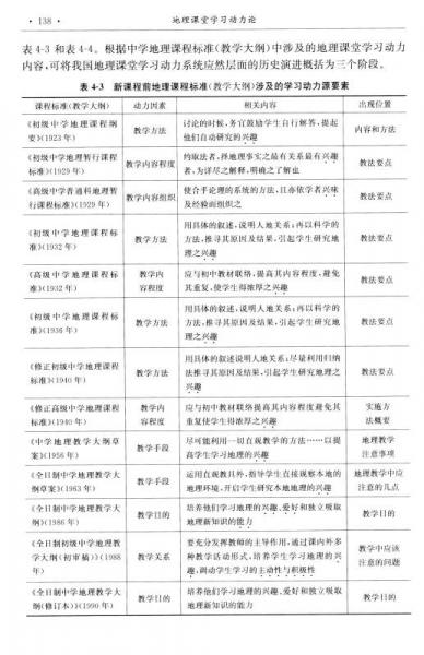
《地理课堂学习动力论》沿着“感悟课堂→反思课堂→探讨课堂→优化课堂→提升课堂”的地理教育研究方法和线索,首次展现“地理课堂学习动力论”的理论框架。尝试将地理学科逻辑与教育科学逻辑有机融合,使地理教学课题与学生的地理学习兴趣和能力相互适应、相互关联,通过对课堂学习动力问题的探讨与解决,优化学生的课堂生存环境和活动方式,培养与发展学生终身学习地理的能力和意愿。《地理课堂学习动力论》包括绪论、地理课堂学习动力研究的理论诉求、地理课堂学习动力源、地理课堂学习动力机制、地理课堂学习动力系统的历史演进、地理课堂学习动力运行现状审视、地理课堂学习动力系统优化设计等内容。

作者简介

户清丽,1971年1月生。教育学博士,美国新墨西哥州立大学访问学者。现任陕西师范大学旅游与环境学院地理系副主任,副教授,地理课程与教学论硕士生导师,国培计划项目专家组成员,国际地理联合会地理教育委员会(IGU-CGE)中国委员会理事组成员,主讲《地理课程与教学论》、《地理教材分析与教学设计》等研究生和本科生课程。陕西师范大学教学质量优秀奖获得者。主要研究方向为地理课程与教学的基本理论与实践应朋,在研究方式上,注重教育学理论与地理教育实践之问的结合与转换。主持的教育科研课题和项目主要有教育部人文礼会科学研究基金项目“认知诊断视角下职前教师教育实践能力标准研究”、陕西高等教育教学改革研究项目“职前教师‘介入一反思’式实践教学模式研究”、陕西省精品资源共享课程“地理课程与教学论”等。近年来,在《教育研究与实验》、《首都师范大学学报(社会科学版)》、《中学地理教学参考》等期刊发表学术论文近30篇。

目录

—  END  —